福建中职中专网为福建初中升学择校民间信息交流平台,本站主要为福建中考生提供福建中职、中专、技校、卫校的招生、报考指导服务,权威信息请以福建省教育考试院和各中职招生院校官方信息为准。
福建中职中专网为福建初中升学择校民间信息交流平台,本站主要为福建中考生提供福建中职、中专、技校、卫校的招生、报考指导服务,权威信息请以福建省教育考试院和各中职招生院校官方信息为准。
福建中职中专招生网为您提供更多福建五年一贯制的最新资讯。福建艺术职业学院2024年五年制高职音乐表演、舞蹈表演专业招生简章已经公布,为广大有意报考该学院的学生提供了全面的招生信息。本文将详细介绍该学院的招生信息。

一、招生对象
意向报考本校五年制高职音乐表演、舞蹈表演专业(中国舞方向)的,参加2024年福建省内各地市中考的初中应届毕业生。
二、招生专业和计划

三、招生专业介绍
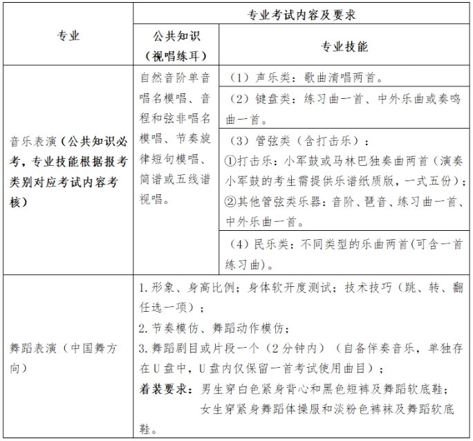
(一)舞蹈表演专业(中国舞方向)
舞蹈表演专业(中国舞方向)是省级示范专业、省级产教融合示范专业点培育A类项目,就业面向各级各类专业艺术团体、文化传播和演艺公司,以及基层文化馆站、企事业单位相关部门,从事舞蹈表演、舞蹈教学、文化创意与策划、演出经纪等工作。
主要技能课程:中国古典舞基本功训练、中国古典舞身韵、中国民间舞、舞蹈剧目、福建民间舞、舞蹈毯技、艺术概论、现代舞、舞蹈音乐、舞蹈编导、舞蹈鉴赏、舞蹈教学法等。
(二)音乐表演专业
音乐表演专业是省级示范专业,主要开设声乐、国乐、西洋乐、键盘等方向。 就业面向专业艺术团体、文化传播和演艺公司,以及基层文化馆站等单位,从事演唱员、演奏员、音乐制作人、指挥、音乐传媒、教育、文化传播及各个层级团队中以合奏、合唱或伴奏的身份参与音乐表演活动的演员等工作。 主要技能课程:专业主修(声乐演唱、键盘演奏、器乐演奏)、视唱练耳与乐理、钢琴基础、正音、形体、表演训练、合唱重唱(声乐方向);合奏重奏(西洋乐、国乐方向);钢琴即兴伴奏、钢琴伴奏、电脑音乐制作(键盘方向)等。
四、报名时间、方式与费用
(一)报名时间
2024年3月11日至4月11日
(二)报名方式
1.线上报名:考生在规定时间内登录“福建艺术职业学院2024年五年制高职音乐表演、舞蹈表演专业(中国舞方向)技能考试报名系统”(登录方式:登录学校官网http://www.fjyszyxy.com/,见页面左侧飘窗链接)注册登录、填写报名信息。报名后两个工作日内可登录系统查看审核结果。审核通过后,打印报名表、准考证、考生守则。考试当天携带以下报考材料参加考试:(1)报名表(须由考生本人、监护人签名);(2)准考证;(3)考生身份证(或户口本)原件及复印件1份;(4)考生守则(须由考生本人、监护人签名)。2.现场报名:错过线上报名时间的考生可下载填写报名表(附件1)、考生守则(附件2)。考试当天携带以下报考材料,现场审核办理准考证,后检录进场参加考试:(1)报名表(须由考生本人、监护人签名);(2)考生身份证(或户口本)原件及复印件1份;(3)考生守则(须由考生本人、监护人签名)。(4)一寸证件照2张(蓝、红、白底色均可,一张贴在准考证上,另一张贴在报名表上)。
(三)报名费缴交
各专业报名费240元/生。
1.考生线上报名的:经审核通过的考生,4月13日后可通过微信或支付宝扫描二维码缴费。
(1)进入“中行缴费大厅”,缴费类型选择:学费(大类);(2)客户编码输入身份证号码,系统会自动显示出要缴费的项目及金额;(3)考生在支付界面选择缴费项目和金额完成缴费(要看到支付成功的提示才算完成缴费)。
若第一次没缴费成功,系统需要缓存5分钟,请稍后5分钟再尝试缴费。
2.考生现场报名的:可在报到时通过现金、微信、支付宝缴纳,不接受银行卡刷卡。
五、专业技能考试
(一)考试时间和地点

(二)考试内容

六、录取与复查
(一)录取原则
报考的考生参加本校专业技能考试成绩合格,中考文化分达到考生所在地市教育局划定的五年制高职艺术类专业文化分最低合格线,通过中考志愿五年制高职批次第一志愿填报,按招生计划数从高到低录取,具体投档规则按考生所在地市教育局相关规定为准。
(二)不予录取情况
体检不合格;考试当中出现各种形式的舞弊或违纪行为。
(三)复查
本校录取的五年制高职新生须按规定时间到校办理注册入学手续。入学后,学校将根据招生政策和规定进行专业水平复查和身体健康状况检查,凡不符合录取条件或弄虚作假的,取消入学资格。
七、成绩查询
专业技能考试结果于考试结束后一周内通过学校官网成绩查询系统公布。
八、收费标准与助学政策
根据福建省物价局、省财政厅、省教育厅闽价费〔2007〕75号;福建省物价局、省财政厅闽价费〔2009〕317号、〔2012〕356号;福建省发展和改革委员会闽发改服价函〔2019〕278号、〔2020〕434号、〔2021〕364号收费规定以及闽财教〔2011〕74号文件规定,各类别专业收费标准如下:
1.学费
五年制前三年免学费,第四、五学年每生每学年7200元。
2.住宿费与代办费
住宿费:按不同宿舍类型,每生每学年550-1300元不等,具体宿舍类型由学校统一安排。
代办费(教材费等):教材费、军训服装费等代办费按学年据实结算,于学生毕业时多还少补。
3.奖助学政策
学校配套有中职阶段国家奖学金6000元、国家助学金2000元,高职阶段国家奖学金8000元、国家励志奖学金5000元、国家助学金一档资助4500元、二档资助2800元及退役士兵助学金3300元。另外还设有国家助学贷款、减免学费、勤工助学等多种形式的奖助学政策。
九、升学与就业
学生在学期间可参加与专业相关的教师资格证等职业资格证书考试。学生毕业后学校可推荐相关单位双向选择就业,亦可通过全日制专升本、自学考试专升本或成人教育专升本等途径报考各相关高等院校继续深造、提升学历。
十、注意事项
1.请考生和家长认真阅读《福建艺术职业学院2024年五年制高职音乐表演、舞蹈表演专业(中国舞方向)技能考试考生须知》(附件3),做好备考准备。
2.建议考生尽量采取线上报名和线上缴费,避免考试日当天现场报名、缴费等事项分散精力,安心候考。考生可兼报音乐表演专业和舞蹈表演专业(中国舞方向),按报考专业数缴交报名费。报考音乐表演专业的考生,限报1个类别。
3.考生及家长需确保报名时所留联系电话畅通,以便及时接收学校考试有关通知信息。及时关注学校官网、招生咨询QQ群(群号:427998493)通知信息。
4.考生报名须符合报考专业所规定的学历要求;身心健康,具有一定的学习、生活自理能力,无任何不适宜从事音乐、舞蹈专业训练的疾病或缺陷。
5.报考音乐表演专业器乐类的考生自备乐器(钢琴除外);报考舞蹈表演专业(中国舞方向)的考生根据考试需要自备伴奏音乐,伴奏音乐一律存入U盘,U盘内仅保留一首考试使用曲目(手机禁止带入考场,音乐曲目不宜存在手机中)。舞蹈剧目或片段展示时允许使用与其相关的道具,服装应是练功服或训练服,不穿表演服装。
6.专业技能考试关门时间为:4月20日16:30,未在关门时间前到校的考生,视为自动放弃考试。
7.考生考试期间,不得泄露考生个人信息。
8.考生进入考场后,服从考场组织管理,自觉遵守考试规则,在考场(候考室)内须遵守考场秩序。考试结束后,根据工作人员指令退出、离开考场。家长在警戒线范围外等候,不进入警戒线内。
9.考生参加考试往返交通、食宿费用自理。
十一、乘车方式及路线
学校网址:www.fjyszyxy.com
音乐学院咨询电话:0591-38268072;(正常上班时间)
舞蹈学院咨询电话:0591-38268091;(正常上班时间)
招生咨询电话: 0591-38268178、38268198;(正常上班时间)
专业技能考试地址:福州市闽侯甘蔗街道学院路8号(闽侯行政服务中心旁)。
乘车路线:福州火车站北广场乘坐185快线公交车到闽侯行政服务中心站下车即到;福州金山公交总站乘坐189快线公交车到闽侯行政服务中心站下车即到;或福州仁德公交站坐33路公交车到新永辉超市站下车即到。
以上就是“福建艺术职业学院2024年五年制高职音乐表演、舞蹈表演专业招生简章”的全部内容,中职中专生如想了解更多关于福建中专升学、报名时间、招生简章、招生计划、招生专业、中专技校、政策公告及招生问答等内容,如果想报名的同学可以通过【在线报名系统】,欢迎【在线咨询】,为你答疑解惑。现在关注【福建传爱学考网】公众号第一时间获取中职最新资讯哦!
文章来源于:福建艺术职业学院 https://mp.weixin.qq.com/s/s5eTOkRxcaoS5bdbfpGZag,(如有侵权,请联系我们删除,联系方式:swhzw@vip.qq.com)
本文标题:福建艺术职业学院2024年五年制高职音乐表演、舞蹈表演专业招生简章@中考生,快来测一测适合报考的学校吧!
根据模考/估分情况,测算录取概率,提供针对性的升学方案...我是:
考生情况:
填写信息,获取结果:
免责声明
扫一扫添加企业微信
与福建中专升学专业老师, 一对一咨询,在线实时为你解答疑问!