福建中职中专网为福建初中升学择校民间信息交流平台,本站主要为福建中考生提供福建中职、中专、技校、卫校的招生、报考指导服务,权威信息请以福建省教育考试院和各中职招生院校官方信息为准。
福建中职中专网为福建初中升学择校民间信息交流平台,本站主要为福建中考生提供福建中职、中专、技校、卫校的招生、报考指导服务,权威信息请以福建省教育考试院和各中职招生院校官方信息为准。
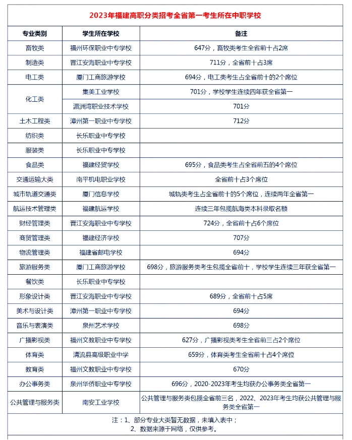
【导读】2023年福建哪所中职院校上本科生源最多?福建职教高考是福建中职学校考生最方便的升本科途径,每年都有不少考生上本科,一起来和福建中职升学网了解一下2023年福建职教高考全省第一考生所在中职学校名单相关信息吧!

2023年福建职教高考全省第一考生所在中职学校名单

注:以下排序不分先后
以上是“2023年福建哪所中职院校上本科生源最多?(职教高考全省第一考生所在中职学校名单)”的相关内容,如想了解更多关于福建中职、福建中专学校、福建技校招生简章、招生计划、招生专业、中专技校、政策公告及招生问答等内容,敬请关注福建中职升学网。
本文标题:2023年福建哪所中职院校上本科生源最多?(职教高考全省第一考生所在中职学校名单)@中考生,快来测一测适合报考的学校吧!
根据模考/估分情况,测算录取概率,提供针对性的升学方案...我是:
考生情况:
填写信息,获取结果:
免责声明
扫一扫添加企业微信
与福建中专升学专业老师, 一对一咨询,在线实时为你解答疑问!